6. Getting Started Guide

6.1. About the Observability Example

Observability Framework includes a C++ example that you can use to evaluate the capabilities of this product. The example is installed in your rti_workspace directory, in the /examples/observability/c++ folder.

Attention

The provided C++ example is not supported on VxWorks® and Android™ platforms.

This section details how the example is configured and how to run it. When you are ready to test the example, refer to the sections Before Running the Example and Running the Example for instructions.

6.1.1. Applications

The example consists of two applications:

  • One application publishes simulated data generated by temperature sensors.

  • One application subscribes to the sensor data generated by the temperature sensors.

You can run multiple publishing and subscribing applications in the same host, or in multiple hosts, within a LAN. Each publishing application can handle multiple sensors, and each subscribing application subscribes to all sensors.

Observability Applications

To learn more about the publish/subscribe model, refer to Publish/Subscribe in the RTI Connext Getting Started Guide.

The example applications use Monitoring Library 2.0 to forward telemetry data to Collector Service. The Collector Service stores this data in Prometheus (metrics) and Grafana Loki (logs) for analysis and visualization using Grafana. In addition, Collector Service provides telemetry data through its websocket_exporter to RTI Admin Console for remote debugging.

Observability Collector Service

6.1.2. Data Model

The DDS data model for the Temperature topic used in this example is as follows:

// Temperature data type
struct Temperature {
// ID of the sensor sending the temperature
@key uint32 sensor_id;
// Degrees in Celsius
int32 degrees;
};

Each sensor represents a different instance in the Temperature topic. For general information about data types and topics, refer to Introduction to DataWriters, DataReaders, and Topics and Data Types in the RTI Connext Getting Started Guide.

6.1.3. DDS Entity Mapping

The Publisher application creates one DomainParticipant and n-DataWriters, where n is the number of sensors published by the application. This number is configurable using the command --sensor-count. Each DataWriter publishes one instance. Refer to Keys and Instances in the RTI Connext Getting Started Guide for more information on instances.

The Subscriber application creates one DomainParticipant and a single DataReader to subscribe to all sensor data.

6.1.4. Command-Line Parameters

The following command-line switches are available when starting the Publisher and Subscriber applications included in the example. Use this information as a reference when you run the example.

6.1.4.1. Publishing Application

Table 6.1 Publishing Application

Parameter

Data Type

Description

Default

-n, –application-name

<str>

Application name

SensorPublisher_<init_sensor_id>

-d, –domain

<int>

Application domain ID

0

-i, –init-sensor-id

<int>

Initial sensor ID

0

-s, –sensor-count

<int>

Sensor count. Each sensor writes one instance published by a separate DataWriter

1

-o, –observability-domain

<int>

Domain for sending telemetry data

2

-c, –collector-peer

<str>

Collector service peer

localhost

-v, –verbosity

<int>

How much debugging output to show, range 0-3

1

-p, –protected

N/A

Enable security

disabled

The publishing applications should not publish information for the same sensor IDs. To avoid this issue, you will use the -i command-line parameter to specify the sensor ID to be used as the initial ID when Running the Example.

6.1.4.2. Subscribing Application

Table 6.2 Subscribing Application

Parameter

Data Type

Description

Default

-n, –application-name

<str>

Application name

SensorSubscriber

-d, –domain

<int>

Application domain ID

0

-o, –observability-domain

<int>

Domain for sending telemetry data

2

-c, –collector-peer

<str>

Collector service peer

localhost

-v, –verbosity

<int>

How much debugging output to show, Range 0-3

1

-p, –protected

N/A

Enable security

disabled

6.2. Before Running the Example

6.2.1. Set Up Environment Variables

Set up the environment variables for running and compiling the example:

  1. Open a command prompt window.

  2. Run this script:

    $ source <installdir>/resource/scripts/rtisetenv_<architecture>.bash
    

    If you’re using the Z shell, run this:

    $ source <installdir>/resource/scripts/rtisetenv_<architecture>.zsh
    

<installdir> refers to the installation directory for Connext.

The rtisetenv script adds the location of the SDK libraries (<installdir>/lib/<architecture>) to your library path, sets the <NDDSHOME> environment variable to point to <installdir>, and puts the RTI Code Generator tool in your path. You may need Code Generator if the makefile for your architecture is not available under the make directory in the example.

Your architecture (such as x64Linux4gcc8.5.0) is the combination of processor, OS, and compiler version that you will use to build your application. For example:

$ source $NDDSHOME/resource/scripts/rtisetenv_x64Linux4gcc8.5.0.bash

6.2.2. Compile the Example

Monitoring Library 2.0 can be used in three different ways:

  • Dynamically loaded: This method requires that the rtimonitoring2 shared library is in the library search path.

  • Dynamic linking: The application is linked with the rtimonitoring2 shared library.

  • Static linking: The application is linked with the rtimonitoring2 static library.

You will compile the example using Connext shared libraries so that Monitoring Library 2.0 can be dynamically loaded. The example is installed in your rti_workspace directory, in the /examples/observability/c++ folder.

6.2.2.1. Non-Windows Systems

To build this example on a non-Windows system, type the following in a command shell from the example directory:

$ make -f make/makefile_Temperature_<architecture> DEBUG=0

If there is no makefile for your architecture in the make directory, you can generate it using the following rtiddsgen command:

$ rtiddsgen -language C++98 -create makefiles -platform <architecture> -sharedLib -sourceDir src -d ./make ./src/Temperature.idl

6.2.2.2. Windows Systems

To build this example on Windows, open the appropriate solution file for your version of Microsoft Visual Studio in the win32 directory. To use dynamic linking, select Release DLL from the dropdown menu.

6.2.3. Install Observability Framework

Before running the example, make sure that you have installed Observability Framework. Refer to the Installing and Running Observability Framework for Evaluation chapter for instructions on how to do this in a single Linux host using Docker and Docker Compose.

If you want to run the example with security enabled, you must install Observability Framework using a secure configuration. If you did not create a secure configuration, delete the existing configuration as described in section Removing the Docker Workspace for Observability Framework, then update your JSON configuration file as needed. The following sections include example configuration files for eight different operation modes of the Observability Framework; you can edit them for your environment.

The collection, storage, and visualization components can be installed using one of two methods:

  • Install the components in a Linux host on the same LAN where the applications run, or

  • Install the components on a remote Linux host (for example, an AWS instance) reachable over the WAN using Real-Time WAN Transport.

Both methods support secure and non-secure configurations.

To facilitate testing secure configurations where all components run on the same node (docker images, test applications, and browser), artifacts are provided in your rti_workspace directory, in the /examples/dds-security/ folder. The artifacts provided to secure the https connections use the hostname “localhost”.

These examples use the hostname “localhost”, default port values, and the paths to the default security artifacts where appropriate. You can copy these examples to a local file and use them as is, or customize them with your own hostname, ports, and security artifacts. For details on how to configure Observability Framework, see section Configure the JSON File.

6.2.3.1. Configure Observability Framework for the Appropriate Operation Mode

Important

The provided example configurations work only if you run ALL components (docker images, test applications, and browser) on the same host machine. If you intend to run any components (test applications or browser) on a remote machine, you must update the hostname field in the JSON configuration file to the hostname of the machine running Observability Framework.

Additionally, if you run in secure mode, you will need to generate the https security artifacts and the DDS security artifacts as shown in Generating the Observability Framework Security Artifacts. Once you have generated your artifacts, you will need to update the securityConfig section in the JSON configuration file with the paths to these artifacts.

There are eight different operation modes you can use to configure Observability Framework in this example.

These modes, described below, are based on the desired security level, network environment (LAN or WAN), and use of the OpenTelemetry Collector.

  1. Select the operation mode for the test you want to run, then edit your JSON configuration file with the selected content. For example, if you want to test on a LAN without security, copy the example JSON from section Non-Secure LAN Configuration to the config.json file.

  2. If desired, modify the hostname, ports, or security artifact paths in the config.json file. For example, to use port 9091 for Prometheus, change the “prometheusPort” field in the config.json file from 9090 to 9091.

  3. Run the rtiobservability script to apply your Observability Framework configuration.

    $ rtiobservability -c config.json
    

If you have already configured Observability Framework in a different operation mode than the one you want to test, you must first remove the existing workspace as described in section Removing the Docker Workspace for Observability Framework.

6.2.3.1.1. Example LAN configurations

Table 6.3 lists the four LAN configurations supported by Collector Service in the Observability Framework.

Table 6.3 LAN Operation Modes

Configuration Name

Network

Data Storage

Security

NonSecureLAN

LAN

Prometheus and Grafana Loki

No

SecureLAN

LAN

Prometheus and Grafana Loki

Yes

NonSecureOTelLAN

LAN

Multiple through OpenTelemetry Collector

No

SecureOTelLAN

LAN

Multiple through OpenTelemetry Collector

Yes

6.2.3.1.1.1. Non-Secure LAN Configuration

This example configures Observability Framework with hostname “localhost”, default ports, and security disabled. Collector Service will use a LAN configuration.

{
    "hostname": "localhost",
    "observabilityDomain": 2,
    "lgpStackConfig": {
        "grafanaPort": 3000,
        "prometheusPort": 9090,
        "lokiPort": 3100
    },
    "collectorConfig": {
        "prometheusExporterPort": 19090,
        "controlPort": 19098
    }
}
6.2.3.1.1.2. Secure LAN Configuration

This example configures Observability Framework with hostname “localhost”, default ports, and security enabled. Collector Service will use a LAN configuration.

{
    "hostname": "localhost",
    "observabilityDomain": 2,
    "lgpStackConfig": {
        "grafanaPort": 3000,
        "prometheusPort": 9090,
        "lokiPort": 3100
    },
    "collectorConfig": {
        "prometheusExporterPort": 19090,
        "controlPort": 19098
    },
    "securityConfig": {
        "basicAuthUsername": "user",
        "basicAuthPassword": "userpassword",
        "httpsSecurity": {
        "caCertificate":     "<rti_workspace_dir>/examples/dds_security/cert/ecdsa01/ca/ecdsa01RootCaCert.pem",
        "serverCertificate": "<rti_workspace_dir>/examples/dds_security/cert/ecdsa01/https/ecdsa01Https01Cert.pem",
        "serverKey":         "<rti_workspace_dir>/examples/dds_security/cert/ecdsa01/https/ecdsa01Https01Key.pem"
        },
        "ddsSecurity": {
            "identityCaCertificate":    "<rti_workspace_dir>/examples/dds_security/cert/ecdsa01/ca/ecdsa01RootCaCert.pem",
            "permissionsCaCertificate": "<rti_workspace_dir>/examples/dds_security/cert/ecdsa01/ca/ecdsa01RootCaCert.pem",
            "identityCertificate":      "<rti_workspace_dir>/examples/dds_security/cert/ecdsa01/identities/ecdsa01Peer01Cert.pem",
            "identityKey":              "<rti_workspace_dir>/examples/dds_security/cert/ecdsa01/identities/ecdsa01Peer01Key.pem",
            "signedPermissionsFile":    "<rti_workspace_dir>/examples/dds_security/xml/signed/signed_ObservabilityCollectorServicePermissions.p7s",
            "signedGovernanceFile":     "<rti_workspace_dir>/examples/dds_security/xml/signed/signed_ObservabilityGovernance.p7s"
        }
    }
}
6.2.3.1.1.3. Non-Secure OTel LAN Configuration

This example configures Observability Framework with hostname “localhost”, default ports, and security disabled. Collector Service will use a LAN configuration and the OpenTelemetry exporter. The OpenTelemetry Collector routes telemetry data from the Collector Service OpenTelemetry exporter to Prometheus and Loki.

{
    "hostname": "localhost",
    "observabilityDomain": 2,
    "lgpStackConfig": {
        "grafanaPort": 3000,
        "prometheusPort": 9090,
        "lokiPort": 3100
    },
    "collectorConfig": {
        "prometheusExporterPort": 19090,
        "controlPort": 19098
    },
    "otelConfig": {
        "otelHttpReceiverPort": 4318
    }
}
6.2.3.1.1.4. Secure OTel LAN Configuration

This example configures Observability Framework with hostname “localhost”, default ports, and security enabled. Collector Service will use a LAN configuration and the OpenTelemetry exporter. The OpenTelemetry Collector routes telemetry data from the Collector Service OpenTelemetry exporter to Prometheus and Loki.

{
    "hostname": "localhost",
    "observabilityDomain": 2,
    "lgpStackConfig": {
        "grafanaPort": 3000,
        "prometheusPort": 9090,
        "lokiPort": 3100
    },
    "collectorConfig": {
        "prometheusExporterPort": 19090,
        "controlPort": 19098
    },
    "otelConfig": {
        "otelHttpReceiverPort": 4318
    },
    "securityConfig": {
        "basicAuthUsername": "user",
        "basicAuthPassword": "userpassword",
        "httpsSecurity": {
        "caCertificate":     "<rti_workspace_dir>/examples/dds_security/cert/ecdsa01/ca/ecdsa01RootCaCert.pem",
        "serverCertificate": "<rti_workspace_dir>/examples/dds_security/cert/ecdsa01/https/ecdsa01Https01Cert.pem",
        "serverKey":         "<rti_workspace_dir>/examples/dds_security/cert/ecdsa01/https/ecdsa01Https01Key.pem"
        },
        "ddsSecurity": {
            "identityCaCertificate":    "<rti_workspace_dir>/examples/dds_security/cert/ecdsa01/ca/ecdsa01RootCaCert.pem",
            "permissionsCaCertificate": "<rti_workspace_dir>/examples/dds_security/cert/ecdsa01/ca/ecdsa01RootCaCert.pem",
            "identityCertificate":      "<rti_workspace_dir>/examples/dds_security/cert/ecdsa01/identities/ecdsa01Peer01Cert.pem",
            "identityKey":              "<rti_workspace_dir>/examples/dds_security/cert/ecdsa01/identities/ecdsa01Peer01Key.pem",
            "signedPermissionsFile":    "<rti_workspace_dir>/examples/dds_security/xml/signed/signed_ObservabilityCollectorServicePermissions.p7s",
            "signedGovernanceFile":     "<rti_workspace_dir>/examples/dds_security/xml/signed/signed_ObservabilityGovernance.p7s"
        }
    }
}
6.2.3.1.2. Example WAN configurations

Table 6.4 lists the four WAN configurations supported by Observability Framework.

Table 6.4 WAN Operation Modes

Configuration Name

Network

Data Storage

Security

NonSecureWAN

WAN

Prometheus and Grafana Loki

No

SecureWAN

WAN

Prometheus and Grafana Loki

Yes

NonSecureOTelWAN

WAN

Multiple through OpenTelemetry Collector

No

SecureOTelWAN

WAN

Multiple through OpenTelemetry Collector

Yes

6.2.3.1.2.1. Non-Secure WAN Configuration

This example configures Observability Framework with hostname “localhost”, default ports, and security disabled. Collector Service will use a WAN configuration with port 30000.

{
    "hostname": "localhost",
    "observabilityDomain": 2,
    "lgpStackConfig": {
        "grafanaPort": 3000,
        "prometheusPort": 9090,
        "lokiPort": 3100
    },
    "collectorConfig": {
        "prometheusExporterPort": 19090,
        "controlPort": 19098,
        "rwtPort": 30000
    }
}
6.2.3.1.2.2. Secure WAN Configuration

This example configures Observability Framework with hostname “localhost”, default ports, and security enabled Collector Service will use a WAN configuration with port 30000.

{
    "hostname": "localhost",
    "observabilityDomain": 2,
    "lgpStackConfig": {
        "grafanaPort": 3000,
        "prometheusPort": 9090,
        "lokiPort": 3100
    },
    "collectorConfig": {
        "prometheusExporterPort": 19090,
        "controlPort": 19098,
        "rwtPort": 30000
    },
    "securityConfig": {
        "basicAuthUsername": "user",
        "basicAuthPassword": "userpassword",
        "httpsSecurity": {
        "caCertificate":     "<rti_workspace_dir>/examples/dds_security/cert/ecdsa01/ca/ecdsa01RootCaCert.pem",
        "serverCertificate": "<rti_workspace_dir>/examples/dds_security/cert/ecdsa01/https/ecdsa01Https01Cert.pem",
        "serverKey":         "<rti_workspace_dir>/examples/dds_security/cert/ecdsa01/https/ecdsa01Https01Key.pem"
        },
        "ddsSecurity": {
            "identityCaCertificate":    "<rti_workspace_dir>/examples/dds_security/cert/ecdsa01/ca/ecdsa01RootCaCert.pem",
            "permissionsCaCertificate": "<rti_workspace_dir>/examples/dds_security/cert/ecdsa01/ca/ecdsa01RootCaCert.pem",
            "identityCertificate":      "<rti_workspace_dir>/examples/dds_security/cert/ecdsa01/identities/ecdsa01Peer01Cert.pem",
            "identityKey":              "<rti_workspace_dir>/examples/dds_security/cert/ecdsa01/identities/ecdsa01Peer01Key.pem",
            "signedPermissionsFile":    "<rti_workspace_dir>/examples/dds_security/xml/signed/signed_ObservabilityCollectorServicePermissions.p7s",
            "signedGovernanceFile":     "<rti_workspace_dir>/examples/dds_security/xml/signed/signed_ObservabilityGovernance.p7s"
        }
    }
}
6.2.3.1.2.3. Non-Secure OTel WAN Configuration

This example configures Observability Framework with hostname “localhost”, default ports, and security disabled. Collector Service will use a WAN configuration with port 30000 and the OpenTelemetry exporter. The OpenTelemetry Collector routes telemetry data from Collector Service Service* OpenTelemetry exporter to Prometheus and Loki.

{
    "hostname": "localhost",
    "observabilityDomain": 2,
    "lgpStackConfig": {
        "grafanaPort": 3000,
        "prometheusPort": 9090,
        "lokiPort": 3100
    },
    "collectorConfig": {
        "prometheusExporterPort": 19090,
        "controlPort": 19098,
        "rwtPort": 30000
    },
    "otelConfig": {
        "otelHttpReceiverPort": 4318
    }
}
6.2.3.1.2.4. Secure OTel WAN Configuration

This example configures Observability Framework with hostname “localhost”, default ports, and security enabled. Collector Service will use a WAN configuration with port 30000 and the OpenTelemetry exporter. The OpenTelemetry Collector routes telemetry data from the Collector Service OpenTelemetry exporter to Prometheus and Loki.

{
    "hostname": "localhost",
    "observabilityDomain": 2,
    "lgpStackConfig": {
        "grafanaPort": 3000,
        "prometheusPort": 9090,
        "lokiPort": 3100
    },
    "collectorConfig": {
        "prometheusExporterPort": 19090,
        "controlPort": 19098,
        "rwtPort": 30000
    },
    "otelConfig": {
        "otelHttpReceiverPort": 4318
    },
    "securityConfig": {
        "basicAuthUsername": "user",
        "basicAuthPassword": "userpassword",
        "httpsSecurity": {
        "caCertificate":     "<rti_workspace_dir>/examples/dds_security/cert/ecdsa01/ca/ecdsa01RootCaCert.pem",
        "serverCertificate": "<rti_workspace_dir>/examples/dds_security/cert/ecdsa01/https/ecdsa01Https01Cert.pem",
        "serverKey":         "<rti_workspace_dir>/examples/dds_security/cert/ecdsa01/https/ecdsa01Https01Key.pem"
        },
        "ddsSecurity": {
            "identityCaCertificate":    "<rti_workspace_dir>/examples/dds_security/cert/ecdsa01/ca/ecdsa01RootCaCert.pem",
            "permissionsCaCertificate": "<rti_workspace_dir>/examples/dds_security/cert/ecdsa01/ca/ecdsa01RootCaCert.pem",
            "identityCertificate":      "<rti_workspace_dir>/examples/dds_security/cert/ecdsa01/identities/ecdsa01Peer01Cert.pem",
            "identityKey":              "<rti_workspace_dir>/examples/dds_security/cert/ecdsa01/identities/ecdsa01Peer01Key.pem",
            "signedPermissionsFile":    "<rti_workspace_dir>/examples/dds_security/xml/signed/signed_ObservabilityCollectorServicePermissions.p7s",
            "signedGovernanceFile":     "<rti_workspace_dir>/examples/dds_security/xml/signed/signed_ObservabilityGovernance.p7s"
        }
    }
}

6.2.4. Start the Collection, Storage, and Visualization Docker Containers

The Docker containers used for data collection, storage, and visualization can either be run in a Linux host on the same LAN where the applications run or they can be installed on a remote Linux host (for example, an AWS instance) reachable over the WAN using Real-Time WAN Transport.

There may be different licensing requirements depending on the configuration (LAN/WAN, Secure/Non-Secure) you have chosen to run. For details on the license requirements and instructions on how to run the containers, see section Initialize and Run Docker Containers.

6.3. Running the Example

Table 6.5 lists optional command-line parameters you can use when running the Observability Framework example. Choose the options appropriate for your test environment.

Table 6.5 Optional Command-Line Parameters

Parameter

Description

Default Value

--observability-domain

Use this command-line option if you want to overwrite the default domain ID used by Monitoring Library 2.0 to send telemetry data to Collector Service.

2

--collector-peer

If you run Collector Service in a different host from the applications, use this command-line option to provide the address of the service. For example, 192.168.1.1 (for LAN), or udpv4_wan://10.56.78.89:16000 (for WAN).

localhost

In addition, if you run the applications in different hosts and multicast is not available, use the NDDS_DISCOVERY_PEERS environment to configure the peers where the applications run.

For simplicity, the following instructions assume that you are running the applications and the Docker containers used by Observability Framework on the same host using the default observability domain.

6.3.1. Start the Applications

This example assumes x64Linux4gcc8.5.0 as the architecture. The following steps include instructions for non-secure and secure tests.

  1. In a new browser window, go to http[s]://localhost:3000 and log in using your Grafana dashboard credentials. Note the use of https if you are running a secure configuration.

    The default Grafana dashboard credentials are admin:admin for non-secure configurations, and user:userpassword for secure configurations (as configured in the JSON file).

    At this point, no DDS applications are running.

    Grafana dashboard
  2. From the example directory, open two terminals and start two instances of the application that publishes temperature sensor data. The command and resulting output for each instance are shown below.

    The -i parameter specifies the sensor ID that will be used. The -n parameter assigns a name to the application; this name will be used when sending commands in the Change the Application Logging Verbosity and Change the Metric Configuration sections of this example. The -p parameter enables security when using a secure configuration. See Command-Line Parameters for a description of all available options.

    The first instance creates two sensors.

    $ ./objs/x64Linux4gcc8.5.0/Temperature_publisher -n SensorPublisher_1 -d 57 -i 0 -s 2 -v 2
    **********************************************************
    ******** Temperature Sensor Publisher App ****************
    **********************************************************
    Running with parameters:
        Application Resource Name: /applications/SensorPublisher_1
        Domain ID: 57
        Init Sensor ID: 0
        Sensor Count: 2
        Observability Domain: 2
        Collector Peer: udpv4://localhost
        Verbosity: 2
        Security: false
    Running with QOS:
        Temperature_Profile_With_Monitoring2_Over_LAN
    Command>
    

    The second instance creates one sensor.

    Note that the sensor ids used by different instances of the temperature publisher app should not overlap. The first instance used the switches -i 0 and -s 2, creating two sensors with ids 0 and 1. The second instance used -i 2 and -s 1, creating one sensor with id 2.

    $ ./objs/x64Linux4gcc8.5.0/Temperature_publisher -n SensorPublisher_2 -d 57 -i 2 -s 1 -v 2
    **********************************************************
    ******** Temperature Sensor Publisher App ****************
    **********************************************************
    Running with parameters:
        Application Resource Name: /applications/SensorPublisher_2
        Domain ID: 57
        Init Sensor ID: 2
        Sensor Count: 1
        Observability Domain: 2
        Collector Peer: udpv4://localhost
        Verbosity: 2
        Security: false
    Running with QOS:
        Temperature_Profile_With_Monitoring2_Over_LAN
    Command>
    
  3. From the example directory, open a new terminal and start one instance of the application that subscribes to temperature sensor data.

    $ ./objs/x64Linux4gcc8.5.0/Temperature_subscriber -n SensorSubscriber -d 57 -v 2
    **********************************************************
    ******** Temperature Sensor Subscriber App ****************
    **********************************************************
    Running with parameters:
        Application Resource Name: /applications/SensorSubscriber
        Domain ID: 57
        Observability Domain: 2
        Collector Peer: udpv4://localhost
        Verbosity: 2
        Security: false
    Running with QOS:
        Temperature_Profile_With_Monitoring2_Over_LAN
    Command>
    

Note

The two Publisher applications and the Subscriber application are started with verbosity set to WARNING (-v 2). You may see any of the following warnings on the console output. These warnings are expected.

WARNING [0x01017774,0xFF40EEF6,0xEC566CA8:0x000001C1{Domain=2}|ENABLE|LC:Discovery]NDDS_Transport_UDPv4_Socket_bind_with_ip:0X1EE6 in use
WARNING [0x01017774,0xFF40EEF6,0xEC566CA8:0x000001C1{Domain=2}|ENABLE|LC:Discovery]NDDS_Transport_UDPv4_SocketFactory_create_receive_socket:invalid port 7910
WARNING [0x01017774,0xFF40EEF6,0xEC566CA8:0x000001C1{Domain=2}|ENABLE|LC:Discovery]NDDS_Transport_UDP_create_recvresource_rrEA:!create socket
WARNING [0x010175D0,0x7A41F985,0xF3813392:0x000001C1{Name=Temperature DomainParticipant,Domain=57}|ENABLE|LC:Discovery]NDDS_Transport_UDPv4_Socket_bind_with_ip:0X549C in use
WARNING [0x010175D0,0x7A41F985,0xF3813392:0x000001C1{Name=Temperature DomainParticipant,Domain=57}|ENABLE|LC:Discovery]NDDS_Transport_UDPv4_SocketFactory_create_receive_socket:invalid port 21660
WARNING [0x010175D0,0x7A41F985,0xF3813392:0x000001C1{Name=Temperature DomainParticipant,Domain=57}|ENABLE|LC:Discovery]NDDS_Transport_UDP_create_recvresource_rrEA:!create socket
WARNING [0x010175D0,0x7A41F985,0xF3813392:0x000001C1{Name=Temperature DomainParticipant,Domain=57}|ENABLE|LC:Discovery]DDS_DomainParticipantDiscovery_add_peer:no peer locators for: peer descriptor(s) = "builtin.shmem://", transports = "", enabled_transports = ""

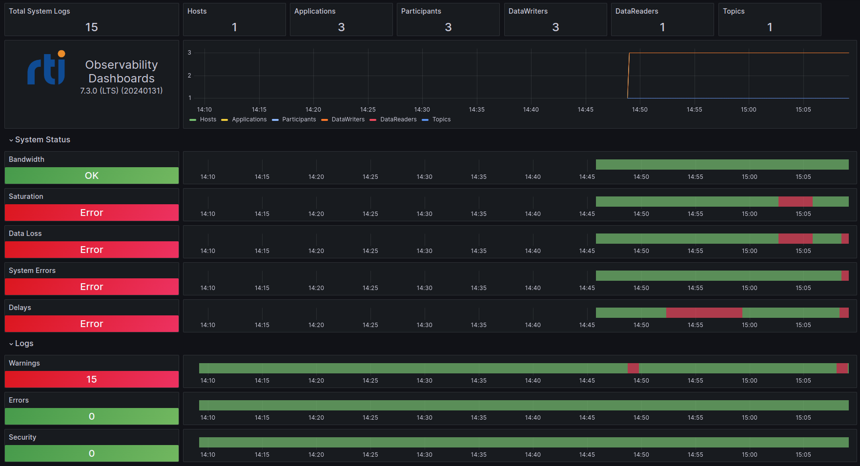
Your Grafana dashboard should now display information about the new Hosts, Applications, and DDS entities (Participants, DataWriters, and DataReaders). There should be 1 Host, 3 Applications, 3 Participants, 3 DataWriters, 1 DataReader, and 1 Topic.

Active Grafana dashboard

The Grafana main dashboard pictured above indicates that the system is healthy. You may see warnings in the log section related to the reservation of communication ports. These warnings are expected. You can select the Warnings panel to visualize them.

Next, you will introduce different failures that will affect the system’s health.

6.3.2. Changing the Time Range in Dashboards

While running the examples, you can change the time range in the dashboards to reduce or expand the amount of history data displayed. Use the time picker dropdown at the top right to change the time range in any dashboard.

Grafana time range selector

The time picker includes a predefined list of time ranges to choose from. If you want to use a custom time range, enter the desired range in the From field. Use the format “now-< custom time >,” where < custom time > is a unit of time; Grafana supports m-minute, h-hour, and d-day time units. For example, to show a custom range of one minute, enter “now-1m” in the From field, then select Apply Time Range.

Grafana time range selector detail

Note

The time range may be changed on any dashboard, but all changes are temporary and will reset to 1 hour when you return to the Alert Home dashboard. Changes to the time range made in the Alert Home dashboard are unique in that the selected time range will be propagated to other dashboards as you navigate through the hierarchy.

6.3.3. Simulate Sensor Failure

The DataWriters in each application are expected to send sensor data every second, and the DataReader expects to receive sensor data from each sensor every second. This QoS contract is enforced with the Deadline QoS Policy set in USER_QOS_PROFILES.xml. Refer to Deadline QoS Policy in the RTI Connext Getting Started Guide for basic information, or DEADLINE QoSPolicy in the RTI Connext Core User’s Manual for detailed information.

<deadline>
   <period>
      <sec>1</sec>
      <nanosec>0</nanosec>
   </period>
</deadline>

To simulate a failure in the sensor with ID 0, enter the following command in the first Temperature_publisher instance:

Command> stop 0

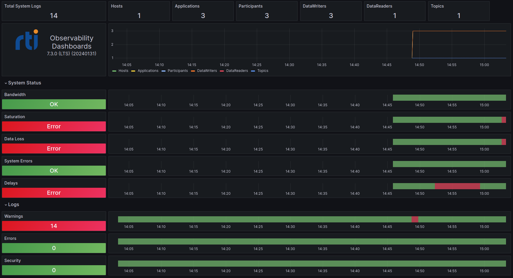
The Grafana dashboard updates to indicate the sensor failure. The dashboard does not update immediately; you may have to wait a few seconds to see the change reflecting the sensor failure as a Delay error. That error is expected because the deadline policy was violated when you stopped the sensor with ID 0.

Grafana dashboard with delays error

The Grafana dashboards are hierarchical. Now that you know something is happening related to latency (or delays), you can get additional details to determine the root cause. Select the Delays panel to drill down to the next level and get more information about the error.

The second level of the Grafana dashboard indicates that there were deadline errors, which can be generated by both the DataReaders and DataWriters of the sensor Topic. Still, we do not know which sensor the problem originated from. To determine that, we have to go one level deeper; select the Missed Writer Deadline panel to see which DataWriter caused the problem.

Grafana dashboard delays level 2

The third level of the Grafana dashboard provides a list of entities generating the deadline metric. In this case we see three entities, or DataWriters, each associated with a different sensor. We see that an entity is failing, but what sensor does that entity represent?

Looking at the DataWriter Name column, we can see that the failing sensor has the name “Sensor with ID=0”. The example application set this name using the EntityName QoS Policy when creating the DataWriter. If you want additional information, such as the machine where the sensor DataWriter is located, select the Sensor with ID-0 link in the DataWriter Name column.

Grafana dashboard delays level 3

The fourth and last level of the Grafana dashboard provides detailed information about an individual entity, including location-related information such as Host Name and Process Id.

Grafana dashboard delays level 4

In addition, this last level provides information about individual metrics for the entity. Scroll down to see the details of the missed deadline metric.

Grafana dashboard delays metrics

Next, restore the health of the failing sensor to review how the dashboard changes. Restart the first Temperature_publisher instance using the command start 0.

Command> start 0

Go back to the Alert Home dashboard to confirm that the sensor becomes healthy. After a few seconds, the Delays panel should indicate the sensor is healthy. Note that the status part of the Delay panel still displays an “Error” state (red) if, at anytime in the displayed time range, there was a “Delay” metric in the system that was considered to be “unhealthy” (a metric whose value exceeded configured limits).

Grafana dashboard healthy sensor

6.3.4. Simulate Slow Sensor Data Consumption

A subscribing application can be configured to consume sensor data at a lower rate than the publication rate. In a real scenario, this could occur if the subscribing application becomes CPU bound.

This scenario simulates a problem with the subscribing application; a bug in the application logic makes it slow in processing sensor data. To test this failure, enter the slow_down command in the Temperature_subscriber instance:

Command> slow_down

After some seconds, the Grafana dashboard displays two new system errors related to saturation and unexpected data losses. Because the DataReader is not able to keep up with the sensor data, the dashboard indicates that there are potential data losses. At the same time, being unable to keep up with the sensor data could be a saturation sign. For example, the subscribing application may be consuming 100% of the CPU due to an application bug.

Grafana dashboard slow sensor errors

As you did when testing the sensor failure, select the displayed errors to navigate the dashboard hierarchy and determine the root cause of the problem. To go to the second level, select the Data Loss panel to see the reason for the losses. Because you slowed the subscriber application, the DataReader is not able to read fast enough. The Dropped Samples due to History Depth metric reveals the type of failure. Select the red errors to drill down and review further details about the problem.

Grafana dashboard slow sensor error level 2

After reviewing the errors, restore the health of the failing DataReader. In the Temperature_subscriber application, enter the speed_up command.

Command> speed_up

In Grafana, go back to the home dashboard and wait until the system becomes healthy again. After a few seconds, the Saturation and Data Loss panels should indicate a healthy system. Also, adjust the time window to one minute and wait until all the system status panels are green again.

Grafana dashboard slow sensor healthy

6.3.5. Simulate Time Synchronization Failures

In the example, the subscribing applications have been configured to expect all system clocks are synchronized to within 1 second. The source timestamp associated with a sensor sample by the Publisher should not be farther in the future from the reception timestamp than a configurable tolerance. This behavior is configured using the DestinationOrder QoS Policy set in USER_QOS_PROFILES.xml.

<destination_order>
   <kind>BY_SOURCE_TIMESTAMP_DESTINATIONORDER_QOS</kind>
   <source_timestamp_tolerance>
      <sec>1</sec>
      <nanosec>0</nanosec>
   </source_timestamp_tolerance>
</destination_order>

This final simulation demonstrates how to use logging information to troubleshoot problems. In this scenario, you’ll create a clock synchronization issue in the first instance of Temperature_publisher. The clock will move forward in the future by a few seconds, causing the DataReader to drop some sensor samples from the publishing application.

To simulate this scenario, enter clock_forward 0 in the first Temperature_publisher instance. This will cause the publishing application to artificially set the clock used for the source timestamp of the DataWriter named “Sensor with ID=0” by 2 seconds.

Command> clock_forward 0

After some seconds, three panels in the system status section will turn red: Data Loss, System Errors, and Delays. Each is affected by the same underlying problem. You can select the red errors to drill down through the dashboard hierarchy and determine the root cause of the problem.

First, select the Data Loss panel to see the reason for the error. The DataReader dropped samples coming from one or more of the DataWriters due to time synchronization issues.

Grafana dashboard time sync error

This error indicates that the DataReader in the subscribing application dropped some samples, but can’t yet identify the problem sensor or DataWriter. To determine that, select the Dropped Samples due to Time Sync panel.

Grafana dashboard time sync error level 2

At this level, you can locate the DataReader reporting the error, but not the DataWriter causing it. Select the TemperatureSensor link in the DataReader Name column to go one more level down.

Grafana dashboard time sync error level 3

On the endpoint dashboard, there is one log warning associated with the DataReader reporting time synchronization issues. Select the red Log Warning to view the warning message logged by the DataReader.

Grafana dashboard time sync error level 4

This warning message provides information about the GUID of the DataWriter that published the sensor data that was dropped due to time synchronization issues. But how do we locate the DataWriter from its GUID?

Grafana dashboard time sync error warning

Note the highlighted RECEIVE FROM GUID in the log message. This represents the corresponding DataWriter that created the warning. (You can copy this GUID at this point).

Grafana dashboard time sync error warning highlights

Select the DataWriters panel to view a list of the running DataWriters.

Now that we have a list of DataWriters, we can compare their GUIDs with the GUID in the log message to find the problem DataWriter. In this case the list does not have a lot of entries, so you can search manually.

Grafana dashboard datawriters list

However, when the number of entries is large, you can click on the funnel icon next to the GUID label to filter the list to the one writer with time synchronization issues by typing in the GUID or pasting the value copied from the log message.

Grafana dashboard datawriter GUID

Finally, select the problem DataWriter to learn its identity.

Grafana dashboard datawriter identity

The problem DataWriter corresponds to sensor 0. You have successfully done root cause analysis by correlating metrics and logging.

6.3.6. Change the Application Logging Verbosity

Monitoring Library 2.0 has two verbosity settings.

  • Collection verbosity controls the level of log messages an application generates.

  • Forwarding verbosity controls the level of log messages an application forwards to the Collector Service (making the messages visible in the dashboard).

For additional information on logging, refer to Logs.

By default, Monitoring Library 2.0 only forwards error and warning log messages, even if the applications generate more verbose logging. Forwarding messages at a higher verbosity for all applications may saturate the network and the different Observability Framework components, such as Collector Service and the logging aggregation backend (Grafana Loki in this example).

However, in some cases you may want to change the logging Collection verbosity and/or the Forwarding verbosity for specific applications to obtain additional information when doing root cause analysis.

In this section, you will increase both the Collection and Forwarding verbosity levels for the first publishing application using a remote command. To do that, you will use the application resource name generated by using the -n command-line option. The three applications have the following names:

  • /applications/SensorPublisher_1

  • /applications/SensorPublisher_2

  • /applications/SensorSubscriber

To change the Collection verbosity:

  1. From the Alert Home dashboard, select the Applications panel to open the Application List dashboard.

    Grafana dashboard entity counts bar
  2. From the Application List dashboard, select the SensorPublisher_1 link to open the Alert Application Status dashboard.

    Grafana dashboard application list
  3. From the Alert Application Status dashboard, select the Configure Log Verbosity button to open the Log Control dashboard.

  4. From the Log Control dashboard’s Log Collection Verbosity panel, select DEBUG for the MIDDLEWARE facility.

    Grafana dashboard log collection dropdown

    Note that the verbosity setting color changes to indicate the update. Also, the Set Collection Verbosity button becomes available.

    Grafana dashboard log collection debug setting
  5. Select the Set Collection Verbosity button. When prompted to confirm the update, select Confirm to set the Collection verbosity level to DEBUG at the application.

    Grafana dashboard log control confirmation dialog

The selected application’s Collection verbosity is now DEBUG. If you examine the terminal window for SensorPublisher_1, you will see messages like those in the following image.

DEBUG MIGInterpreter_parse:ACK from 0X1013131,0X4856CAC6
COMMENDSrWriterService_onSubmessage:[1689963305,136481175] writer oid 0x80002102 receives ACKNACK from reader 0x1013131.4856cac6.bd3f33f5.80000007 for lead [(0000000000,00013981)] bitcount(0), epoch(41048), isPureNack(0)
DEBUG COMMENDActiveFacadeReceiver_loop:rCoTemnt##02Rcv returning message loan
DEBUG NDDS_Transport_UDP_receive_rEA:rCoTemnt##02Rcv blocking on 0X549D
DEBUG NDDS_Transport_UDP_receive_rEA:rCoTemnt##02Rcv received 64 bytes from 0X100007F|40284
DEBUG RTINetioReceiver_receiveFast:rCoTemnt##02Rcv received 64 bytes
DEBUG COMMENDActiveFacadeReceiver_loop:rCoTemnt##02Rcv parsing message
DEBUG MIGInterpreter_parse:INFO_DST from 0X1013131,0X4856CAC6
DEBUG MIGInterpreter_parse:ACK from 0X1013131,0X4856CAC6
DEBUG COMMENDActiveFacadeReceiver_loop:rCoTemnt##02Rcv returning message loan
DEBUG NDDS_Transport_UDP_receive_rEA:rCoTemnt##02Rcv blocking on 0X549D
DEBUG NDDS_Transport_UDP_receive_rEA:rCoTemnt##02Rcv received 64 bytes from 0X100007F|40284
DEBUG RTINetioReceiver_receiveFast:rCoTemnt##02Rcv received 64 bytes
DEBUG COMMENDActiveFacadeReceiver_loop:rCoTemnt##02Rcv parsing message
DEBUG MIGInterpreter_parse:INFO_DST from 0X1013131,0X4856CAC6
DEBUG MIGInterpreter_parse:ACK from 0X1013131,0X4856CAC6
DEBUG RTIEventActiveGeneratorThread_loop:rCoTemnt####Evt gathering events
DEBUG RTIEventActiveGeneratorThread_loop:rCoTemnt####Evt firing events
DEBUG COMMENDActiveFacadeReceiver_loop:rCoTemnt##02Rcv returning message loan
DEBUG NDDS_Transport_UDP_receive_rEA:rCoTemnt##02Rcv blocking on 0X549D
DEBUG RTIEventActiveGeneratorThread_loop:rCoTemnt####Evt rescheduling events
DEBUG RTIEventActiveGeneratorThread_loop:rCoTemnt####Evt sleeping {00000000,1B5E7420}
DEBUG NDDS_Transport_UDP_receive_rEA:rCoObsnt##00Rcv received 292 bytes from 0X100007F|46993
DEBUG RTINetioReceiver_receiveFast:rCoObsnt##00Rcv received 292 bytes
DEBUG COMMENDActiveFacadeReceiver_loop:rCoObsnt##00Rcv parsing message
DEBUG MIGInterpreter_parse:SECURE_RTPS_PREFIX from 0XDFCD91E1,0X6868BAE7
DEBUG MIGInterpreter_parse:INFO_TS from 0XDFCD91E1,0X6868BAE7
DEBUG MIGInterpreter_parse:DATA from 0XDFCD91E1,0X6868BAE7

At this point, the SensorPublisher_1 application is generating log messages at the DEBUG level as shown in the terminal window, but the debug messages are not being forwarded to Collector Service because the Forwarding verbosity is still at WARNING.

To set the Forwarding verbosity to DEBUG, repeat steps 4 and 5 above in the Log Fowarding Verbosity panel.

After setting both the Collection and Forwarding verbosity to DEBUG, you should see an indication that DEBUG messages are being received for the SensorPublisher_1 application by examining the Total System Logs panel on the Alert Home dashboard.

To get back to the Alert Home dashboard, click Home at the top left.

Note

If you are using the dashboards as an admin user, you will be prompted to save your changes. Select the Discard button; the changes to the dashboard do not need to be saved, since they are set in the application. The save prompt does not appear when logged into the dashboard as a user without admin permissions.

Grafana unsaved changes dialog

If the Warnings, Errors, and Security panels are not displayed in the Alert Home dashboard, select the Logs dashboard row. Note that there are no additional log messages indicated in the Warnings, Errors, or Security panels since those panels only show the number of Warning-level, Error-level, and Security-related log messages, respectively.

Grafana dashboard warnings errors indicators

To verify that DEBUG messages are being collected, select the value in the Total System Logs panel to open the Logs dashboard. You will see that the total number of log messages received is increasing dramatically.

Grafana dashboard log panel selection


Grafana debug logs

You can manipulate the Log Control settings to verify application and dashboard behavior as shown in Table 6.6.

Table 6.6 Collection and Forwarding Log Verbosity DEBUG Behavior

Collection Verbosity

Forwarding Verbosity

Application DEBUG Log Output

Grafana Connext DEBUG Logs

WARNING

WARNING

NO

NO

DEBUG

WARNING

YES

NO

WARNING

DEBUG

NO

NO

DEBUG

DEBUG

YES

YES

6.3.7. Change the Metric Configuration

Metrics are the collections of counters and gauges you can use to analyze application behavior. Observability Framework gives you complete control of which metrics to collect, both before and during runtime. Data for your selected metrics is forwarded to Collector Service and made available to third-party backends.

In this example, all application metrics have already been enabled, and Prometheus is used on the backend to store collected metrics.

Note

By default, Observability Framework does not collect metrics for any DDS entities. For details on how to enable the initial metrics to be collected, see Setting Initial Metrics and Log Configuration.

The Observability Dashboards enable you to change the initial metric configuration for specific applications, DDS entities, or DDS entity instances during runtime, without restarting or reconfiguring your applications. You can dynamically change the metric configuration for a specific DDS resource (a single application, Participant, DataReader, DataWriter, or Topic), or all of the resources of a given type contained by another resource (for example, all DataWriters of an application, or all DataReaders of a Participant)

This section of the Observability Framework example will walk you through two scenarios:

6.3.7.1. Resources used in this example

In the Start the Applications section, you created and named three applications using the -n command-line option. Table 6.7 lists the DDS entity names for these applications and the other resources used in this example.

The DDS entity names are specified using the DDS_EntityNameQosPolicy name field for each entity via XML or programmatically. The entity names are used to build the resource name, which is the unique identifier used in the remote commands to specify each resource.

For more information, see Resource Pattern Definitions.

Table 6.7 Resources in this Example

Entity Name

Entity Type

Where Configured

SensorPublisher_1

Application

On start

SensorPublisher_2

Application

On start

SensorSubscriber

Application

On start

Temperature DomainParticipant

DomainParticipant

XML

TemperatureDataReader

DataReader

XML

Sensor with ID=0

DataWriter

Code

Sensor with ID=1

DataWriter

Code

Sensor with ID=2

DataWriter

Code

For more information about observable resource names, see Resources. The Observability Framework Dashboards build the resource names and commands based on your configuration.

The following code snippet details how to set the DataWriter entity name programmatically.

// create and initialize DataWriterQoS
DDS_DataWriterQos writerQos;
retcode = publisher->get_default_datawriter_qos(writerQos);
if (retcode != DDS_RETCODE_OK) {
    return shutdown_participant(
            participant,
            "get_default_datawriter_qos error",
            EXIT_FAILURE);
}

// create and initialize sensorName
char sensorName[64];
sprintf(sensorName, "Sensor with ID=%d", sensor_id);

// set the publication_name.name in DataWriterQoS
writerQos.publication_name.name = sensorName;

// create DataWriter entity with updated DataWriterQoS
untyped_writer = publisher->create_datawriter(
        topic,
        writerQos,
        NULL /* listener */,
        DDS_STATUS_MASK_NONE);

Note

In this example, you will access configuration dashboards several times. If you are using the dashboards as an admin user, you will be prompted to save your changes each time you navigate away from a configuration dashboard. When prompted to save, click the Discard button; changes to the dashboard do not need to be saved because they are set in the application. This prompt does not appear when logged into the dashboard as a user without admin permissions.

Grafana unsaved changes dialog metric config

6.3.7.2. Changing metrics collected for a single DataWriter

Use the Observability Framework Dashboards to disable the Pushed Sample Bytes metric on one DataWriter in the SensorPublisher_1 application.

  1. From the Alert Home dashboard, select the DataWriters panel to open the DataWriters List dashboard.

    Grafana dashboard entity counts bar
  2. Select the SensorPublisher_1/Temperature DomainParticipant/Sensor with ID=0 DataWriter to open the Alert DataWriter Status dashboard. You may need to hover over the DataWriter Name field to see the full DataWriter resource name.

    Grafana dashboard datawriter list
  3. Select Configure DataWriter Metrics to open the DataWriter Metrics dashboard.

  4. In the DataWriter Metrics dashboard, note the following:

    1. The fully qualified resource name is displayed at the top.

    2. The Collector Service Control URL and status display below the resource name. If the Collector Service cannot be reached, the status will be NOT AVAILABLE and changes will not be allowed.

    3. Enable is selected for all of the metrics, indicating that they are all currently active.

    Grafana dashboard metric control init
  5. In the Bandwidth/User Data Writer Traffic section, select Disable for Pushed Sample Bytes. Note the text color changes to indicate the pending update.

    Grafana dashboard metric control selection
  6. At the bottom of the page, select Configure Metrics.

    Grafana dashboard metric control configure
  7. When prompted to confirm the change, review the updates and then select Confirm.

    Grafana dashboard metric control confirm
  8. Verify that Pushed Sample Bytes is now disabled.

    Grafana dashboard metric control updated
  9. To confirm the Pushed Sample Bytes metric is no longer being collected:

    1. At the top left, select Home to return to the Alert Home dashboard.

      Grafana dashboard metric control home
    2. Select the DataWriters panel to open the DataWriters List dashboard.

      Grafana dashboard entity counts bar
    3. Select the SensorPublisher_1/Temperature DomainParticipant/Sensor with ID=0 link to open the Alert DataWriter Status dashboard.

      Grafana dashboard datawriter list
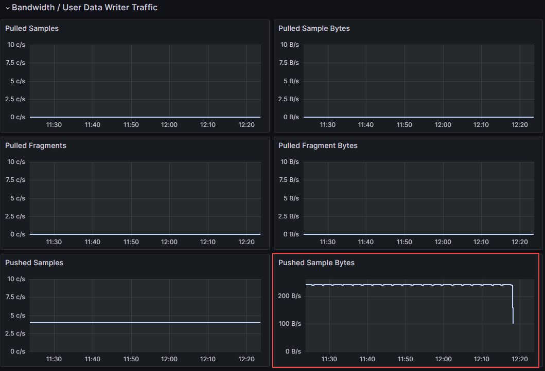
    4. Scroll down to the Pushed Sample Bytes graph to confirm the metric is not being collected.

      Grafana dashboard metric control graph
  10. At the top left, select Home to go back to the Alert Home dashboard.

6.3.7.3. Changing metrics collected for all DataWriters of an application

Disable the Pushed Samples metric on all DataWriters in the SensorPublisher_1 application.

  1. From the Alert Home dashboard, select the Applications panel to open the Application List dashboard.

    Grafana dashboard entity counts bar
  2. Select SensorPublisher_1 to open the Alert Application Status dashboard.

    Grafana dashboard metrics application list
  3. Select Configure DataWriter Metrics to open the DataWriter Metrics Multi dashboard.

  4. In the DataWriter Metrics Multi dashboard, note the following:

    1. The Collector Service Control URL and status is displayed. If the Collector Service cannot be reached, the status will be NOT AVAILABLE and changes will not be allowed.

    2. The Current State panel indicates the current configuration of a metric across all DataWriters in the SensorPublisher_1 application.

      • Enabled. The metric is enabled for all DataWriters in the SensorPublisher_1 application

      • Partial. The metric is enabled for at least one, but not all of the DataWriters in the SensorPublisher_1 application

      • Disabled. The metric is disabled for all DataWriters in the SensorPublisher_1 application.

    3. The DataWriters on Application “SensorPublisher_1” panel lists the DataWriters in the SensorPublisher_1 application. Use the links to access the metric control page for the selected entity.

    4. The Configure Metrics for all DataWriters of Application “SensorPublisher_1” enables you to change the metrics configuration for all DataWriters of the SensorPublisher_1 application. Changes made in this panel are used to build a command to modify the current configuration. By default, all metrics are initialized to Don’t Change, indicating the configuration for that metric will not be changed and will remain in the state noted in the Current State panel. Selecting Enable will enable the metric for all DataWriters of the SensorPublisher_1 application regardless of the current state. Selecting Disable will disable the metric for all DataWriters of the SensorPublisher_1 application regardless of the current state.

    Grafana dashboard multi metric control init
  5. Verify that the Current State of the Pushed Sample Bytes metric is Partial. This status indicates the metric is still enabled on the DataWriter SensorPublisher_1/Temperature DomainParticipant/Sensor with ID=1 (the default setting), but disabled on SensorPublisher_1/Temperature DomainParticipant/Sensor with ID=0 (as you configured earlier above).

    Grafana dashboard multi metric control partial
  6. Select Disable for Pushed Samples. If you do not see the Disable command, widen your browser window.

    Grafana dashboard multi metric control selection
  7. At the bottom of the page, select Configure Metrics.

  8. When prompted to confirm the change, verify the updates and then select Confirm.

  9. Scroll up to verify the Pushed Samples metric is disabled. It may take a few seconds for the dashboard to refresh.

    Grafana dashboard metric control updated
  10. In the DataWriters on Application “SensorPublisher_1” panel, select SensorPublisher_1/Temperature DomainParticipant/Sensor with ID=0 to open the DataWriter Metrics dashboard for the Sensor with ID=0 DataWriter.

    Grafana dashboard metric control sensor0
  11. Verify that both the Pushed Samples and Pushed Sample Bytes metrics are disabled.

    Pushed Samples was disabled for all DataWriters resources on the SensorPublisher_1 application in this section of the example. Pushed Sample Bytes was disabled in the Changing metrics collected for a single DataWriter section.

    Grafana dashboard metric control sensor0 state
  12. Select your browser’s Back button to go back to the DataWriter Metrics Multi dashboard for the SensorPublisher_1 application.

  13. In the DataWriters on Application “SensorPublisher_1” panel, select SensorPublisher_1/Temperature DomainParticipant/Sensor with ID=1 to open the DataWriter Metrics dashboard for the Sensor with ID=1 DataWriter.

    Grafana dashboard metric control sensor1
  14. Verify that only the Pushed Samples metric is disabled.

    Grafana dashboard metric control sensor1 state

To re-enable the Pushed Sample Bytes and Pushed Samples metrics, repeat the above steps selecting enable instead of disable.

6.3.8. Remote Debugging with Admin Console

So far this example has demonstrated how to use the Observability Dashboards to troubleshoot system problems in an operational environment. However, sometimes you may need to debug an application in a development environment.

For this use case, you can use the remote debugging feature offered by the Observability Framework using RTI Admin Console.

In Admin Console, connect to the server where your Collector Service instance is running. For the Server URL, use the hostname and controlPort you used to configure Observability Framework.

  • For example, if you configured Observability Framework to use the hostname myhost and controlPort 19000, set the Server URL to ws://myhost:19000/rti/collector_service/v1/observables.

  • If you used the default configuration (hostname localhost and controlPort 19098), set the Server URL to ws://localhost:19098/rti/collector_service/v1/observables.

Follow these steps to open Admin Console and connect to Collector Service:

  1. Open RTI Launcher and, from the Tools tab, open Admin Console.

  2. If the Auto-join active domains prompt appears, select Connect to a server, enter the Server URL, then click OK.

  3. If no prompt appears, go to View > Preferences, select the Remote tab, enter the Server URL, then click Connect.

Once connected, you can use Admin Console’s views to visualize and debug the applications you created in this example.

Admin Console remote debugging

For more information about this use case, see Remote Debugging with Admin Console in the Admin Console User’s Manual.

Note

If you are using Admin Console from a remote machine, use the hostname for the machine hosting Observability Framework that is reachable from the machine running Admin Console. For example, if you configured and ran Observability Framework on a machine with hostname myhost, but configured Observability Framework with hostname localhost (the default), you would use the hostname myhost as the Server URL to connect Admin Console from the remote machine.

6.3.9. Close the Applications

When done working with the example, enter quit in each running application to shut it down.