RTI Connext DDS Micro C++ API  2.4.14.3
 All Classes Files Functions Variables Typedefs Enumerations Enumerator Macros Groups
DDS C++ API

RTI Connext Micro modules following the DDS module definitions. More...

Modules

 Domain Module
 Contains the DDSDomainParticipant class that acts as an entrypoint of RTI Connext Micro and acts as a factory for many of the classes. The DDSDomainParticipant also acts as a container for the other objects that make up RTI Connext Micro. Testing RTI Connext Micro command.
 Topic
 Contains the DDSTopic, the DDSTopicListener interface, and more generally, all that is needed by an application to define DDSTopic objects and the data types that are associated with DDSTopic objects.
 Publication Module
 Contains the DDSPublisher, and DDSDataWriter classes, and more generally, all that is needed on the publication side.
 Subscription Module
 Contains the DDSSubscriber, and DDSDataReader classes, and more generally, all that is needed on the subscription side.
 Infrastructure Module
 Defines the DDS infrastructure package.

Detailed Description

RTI Connext Micro modules following the DDS module definitions.

Overview

DDSConcepts.jpg
DDS Dissemination Overview

Information flows with the aid of the following constructs: DDSPublisher and DDSDataWriter on the sending side, DDSSubscriber and DDSDataReader on the receiving side.

DDSTopic objects conceptually fit between publications and subscriptions. Publications must be known in such a way that subscriptions can refer to them unambiguously. A DDSTopic is meant to fulfill that purpose: it associates a name (unique in the domain i.e. the set of applications that are communicating with each other), a data type, and QoS related to the data itself. In addition to the topic QoS, the QoS of the DDSDataWriter associated with that Topic and the QoS of the DDSPublisher associated to the DDSDataWriter control the behavior on the publisher's side, while the corresponding DDSTopic, DDSDataReader and DDSSubscriber QoS control the behavior on the subscriber's side.

When an application wishes to publish data of a given type, it must create a DDSPublisher (or reuse an already created one) and a DDSDataWriter with all the characteristics of the desired publication. Similarly, when an application wishes to receive data, it must create a DDSSubscriber (or reuse an already created one) and a DDSDataReader to define the subscription.

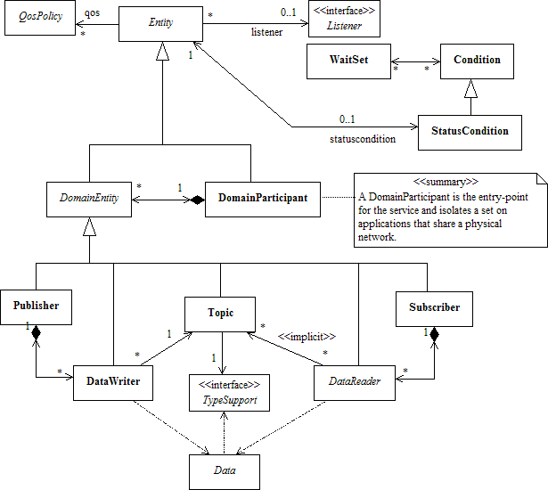
Conceptual Model

The overall conceptual model is shown below.

DDSOverview.png
DCPS conceptual model

Notice that all the main communication objects (the specializations of Entity) follow unified patterns of:

All DCPS entities are attached to a DDSDomainParticipant. A domain participant represents the local membership of the application in a domain. A domain is a distributed concept that links all the applications able to communicate with each other. It represents a communication plane: only the publishers and the subscribers attached to the same domain may interact.

DDSDomainEntity is an intermediate object whose only purpose is to state that a DomainParticipant cannot contain other domain participants.

At the DCPS level, data types represent information that is sent atomically. For performance reasons, only plain data structures are handled by this level.

By definition, a DDSTopic corresponds to a single data type. However, several topics may refer to the same data type. Therefore, a DDSTopic identifies data of a single type, ranging from one single instance to a whole collection of instances of that given type. This is shown below for the hypothetical data type Foo.

DDSInstanceKeys.gif
A collection of object instances, identified by their keys, can be disseminated on a topic.

In case a set of instances is gathered under the same topic, different instances must be distinguishable. This is achieved by means of the values of some data fields that form the key to that data set. The key description (i.e., the list of data fields whose value forms the key) has to be indicated to the middleware. The rule is simple: different data samples with the same key value represent successive values for the same instance, while different data samples with different key values represent different instances. If no key is provided, the data set associated with the DDSTopic is restricted to a single instance.

Topics need to be known by the middleware and potentially propagated. Topic objects are created using the create operations provided by DDSDomainParticipant.

The interaction style is straightforward on the publisher's side: when the application decides that it wants to make data available for publication, it calls the appropriate operation on the related DDSDataWriter (this, in turn, will trigger its DDSPublisher).

On the subscriber's side however, there are more choices: relevant information may arrive when the application is busy doing something else or when the application is just waiting for that information. Therefore, depending on the way the application is designed, asynchronous notifications or synchronous access may be more appropriate. Both interaction modes are allowed, a DDSListener is used to provide a callback for asynchronous access, and polling allows for synchronous access.

Modules

DCPS consists of five modules:

DDSPackages.png
DCPS modules and their dependencies

RTI Connext DDS Micro C++ API 2.4.14.3 Copyright © Thu Oct 2 2025 Real-Time Innovations, Inc