|
RTI Connext C API Version 7.3.1
|
RTI Connext modules following the DDS module definitions. More...
Modules | |
| Domain Module | |
| Contains the DDS_DomainParticipant class that acts as an entrypoint of RTI Connext and acts as a factory for many of the classes. The DDS_DomainParticipant also acts as a container for the other objects that make up RTI Connext. | |
| Topic Module | |
| Contains the DDS_Topic, DDS_ContentFilteredTopic, and DDS_MultiTopic classes, the DDS_TopicListener interface, and more generally, all that is needed by an application to define DDS_Topic objects and attach QoS policies to them. | |
| Publication Module | |
| Contains the DDS_FlowController, DDS_Publisher, and DDS_DataWriter classes as well as the DDS_PublisherListener and DDS_DataWriterListener interfaces, and more generally, all that is needed on the publication side. | |
| Subscription Module | |
| Contains the DDS_Subscriber, DDS_DataReader, DDS_ReadCondition, DDS_QueryCondition, and DDS_TopicQuery classes, as well as the DDS_SubscriberListener and DDS_DataReaderListener interfaces, and more generally, all that is needed on the subscription side. | |
| Infrastructure Module | |
| Defines the abstract classes and the interfaces that are refined by the other modules. Contains common definitions such as return codes, status values, and QoS policies. | |
| Transports | |
| APIs related to RTI Connext pluggable transports. | |
| Queries and Filters Syntax | |
| Logging and Version | |
| APIs of troubleshooting utilities and APIs designed to configure the overall behavior of RTI Connext. | |
| General Utilities and Compliance Configuration | |
| API of general utilities used in the RTI Connext distribution. | |
| Observability | |
| API of RTI Connext Observability Framework. | |
| Durability and Persistence | |
| APIs related to RTI Connext Durability and Persistence. | |
| System Properties | |
| System Properties. | |
| Configuring QoS Profiles with XML | |
| APIs related to XML QoS Profiles. | |
| Additional RTI Connext Communication Patterns | |
| Extensions to the RTI Connext publish-subscribe functionality. | |
RTI Connext modules following the DDS module definitions.
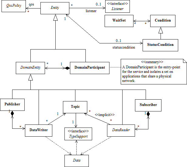
Information flows with the aid of the following constructs: DDS_Publisher and DDS_DataWriter on the sending side, DDS_Subscriber and DDS_DataReader on the receiving side.
DDS_Topic objects conceptually fit between publications and subscriptions. Publications must be known in such a way that subscriptions can refer to them unambiguously. A DDS_Topic is meant to fulfill that purpose: it associates a name (unique in the domain i.e. the set of applications that are communicating with each other), a data type, and QoS related to the data itself. In addition to the topic QoS, the QoS of the DDS_DataWriter associated with that Topic and the QoS of the DDS_Publisher associated to the DDS_DataWriter control the behavior on the publisher's side, while the corresponding DDS_Topic, DDS_DataReader and DDS_Subscriber QoS control the behavior on the subscriber's side.
When an application wishes to publish data of a given type, it must create a DDS_Publisher (or reuse an already created one) and a DDS_DataWriter with all the characteristics of the desired publication. Similarly, when an application wishes to receive data, it must create a DDS_Subscriber (or reuse an already created one) and a DDS_DataReader to define the subscription.
The overall conceptual model is shown below.
Notice that all the main communication objects (the specializations of Entity) follow unified patterns of:
Accepting a DDS_Listener; listeners provide a generic mechanism for the middleware to notify the application of relevant asynchronous events, such as arrival of data corresponding to a subscription, violation of a QoS setting, etc. Each DDS_Entity supports its own specialized kind of listener. Listeners are related to changes in status conditions (see Status Kinds).
Note that only one Listener per entity is allowed (instead of a list of them). The reason for that choice is that this allows a much simpler (and, thus, more efficient) implementation as far as the middleware is concerned. Moreover, if it were required, the application could easily implement a listener that, when triggered, triggers in return attached 'sub-listeners'.
All DCPS entities are attached to a DDS_DomainParticipant. A domain participant represents the local membership of the application in a domain. A domain is a distributed concept that links all the applications able to communicate with each other. It represents a communication plane: only the publishers and the subscribers attached to the same domain may interact.
DDS_DomainEntity is an intermediate object whose only purpose is to state that a DomainParticipant cannot contain other domain participants.
At the DCPS level, data types represent information that is sent atomically. For performance reasons, only plain data structures are handled by this level.
By default, each data modification is propagated individually, independently, and uncorrelated with other modifications. However, an application may request that several modifications be sent as a whole and interpreted as such at the recipient side. This functionality is offered on a Publisher/Subscriber basis. That is, these relationships can only be specified among DDS_DataWriter objects attached to the same DDS_Publisher and retrieved among DDS_DataReader objects attached to the same DDS_Subscriber.
By definition, a DDS_Topic corresponds to a single data type. However, several topics may refer to the same data type. Therefore, a DDS_Topic identifies data of a single type, ranging from one single instance to a whole collection of instances of that given type. This is shown below for the hypothetical data type Foo.
keys, can be disseminated on a topic.In case a set of instances is gathered under the same topic, different instances must be distinguishable. This is achieved by means of the values of some data fields that form the key to that data set. The key description (i.e., the list of data fields whose value forms the key) has to be indicated to the middleware. The rule is simple: different data samples with the same key value represent successive values for the same instance, while different data samples with different key values represent different instances. If no key is provided, the data set associated with the DDS_Topic is restricted to a single instance.
Topics need to be known by the middleware and potentially propagated. Topic objects are created using the create operations provided by DDS_DomainParticipant.
The interaction style is straightforward on the publisher's side: when the application decides that it wants to make data available for publication, it calls the appropriate operation on the related DDS_DataWriter (this, in turn, will trigger its DDS_Publisher).
On the subscriber's side however, there are more choices: relevant information may arrive when the application is busy doing something else or when the application is just waiting for that information. Therefore, depending on the way the application is designed, asynchronous notifications or synchronous access may be more appropriate. Both interaction modes are allowed, a DDS_Listener is used to provide a callback for synchronous access and a DDS_WaitSet associated with one or several DDS_Condition objects provides asynchronous data access.
The same synchronous and asynchronous interaction modes can also be used to access changes that affect the middleware communication status (see Status Kinds). For instance, this may occur when the middleware asynchronously detects an inconsistency. In addition, other middleware information that may be relevant to the application (such as the list of the existing topics) is made available by means of built-in topics that the application can access as plain application data, using built-in data-readers.
DCPS consists of five modules: