8. Security

Observability Framework can secure the telemetry data generated by Connext applications and stored in the telemetry backends. Data in transit can be secured using the RTI® Security Plugins and BASIC-Auth over HTTPS. Data at rest is secured by the third-party telemetry backends.

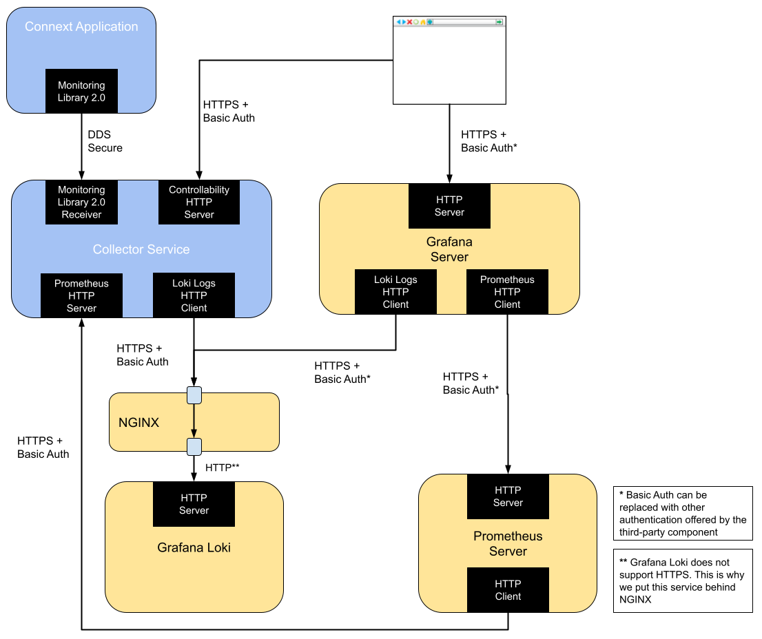
Figure 8.1 shows the Observability Framework security architecture when Collector Service is configured to store the telemetry data in Prometheus and Grafana Loki.

Security Architecture of RTI Observability Framework when using Prometheus and Grafana Loki

Figure 8.1 Security Architecture of RTI Observability Framework when using Prometheus and Grafana Loki

To facilitate testing and evaluation, you can install Observability Framework using Docker Compose. The installation automatically runs and deploys all the components shown in Figure 8.1 on a single Linux host (see Installation).

Figure 8.2 shows the Observability Framework security architecture when Collector Service is configured to forward the telemetry data to an OpenTelemetry Collector which itself is configured to store the telemetry into different backends for logs and metrics. Note that the Observability Framework only provides Grafana dashboards configured to use Grafana Loki and Prometheus backends.

Security Architecture of the RTI Observability Framework when using OpenTelemetry Collector

Figure 8.2 Security Architecture of RTI Observability Framework when using OpenTelemetry Collector

To facilitate testing and evaluation, you can install Observability Framework with an OpenTelemetry Collector using Docker Compose. This deployment scenario automatically runs and deploys all the components shown in Figure 8.1 on a single Linux host (see Installation).

Security Architecture of the RTI Observability Framework when using OpenTelemetry Collector, Prometheus and Grafana Loki

Figure 8.3 Security Architecture of the RTI Observability Framework when using OpenTelemetry Collector, Prometheus and Grafana Loki

8.1. Secure Communication between Connext Applications and Collector Service

The exchange of telemetry data between a Connext application and a Collector Service instance, or between one Collector Service instance using a dds_exporter and another instance secured using a dds_receiver, is secured by using the Security Plugins. For additional information on how to configure the Security Plugins, see the Support for RTI Observability Framework section in the RTI Security Plugins User’s Manual.

For details on how to generate the security artifacts, see Generating the Observability Framework Security Artifacts.

8.2. Secure Communication with Collector Service HTTP Servers

Warning

The basicAuthUsername and basicAuthPassword fields use HTTP Basic authentication (backed by an htdigest file), which has inherent security limitations. This mechanism is intended for evaluation use only.

For production deployments, RTI strongly recommends running an authenticating reverse proxy in front of the Observability Framework services.

Collector Service can start two separate HTTP servers:

  • One server receives remote commands and provides telemetry data for remote debugging via the websocket_exporter. Collector Service offers a REST API for receiving remote commands to control the collection and distribution of metrics and logs from Connext Applications.

  • The other server exposes Prometheus metrics. Collector Service can be configured to provide a Prometheus HTTP metrics endpoint to expose telemetry data to a Prometheus backend. Prometheus collects metrics from targets by scraping HTTP metrics endpoints on these targets.

Both HTTP servers use Basic authentication over HTTPS to secure communication.

Important

The configuration of the HTTP clients initiated by third-party components is out of the scope of this documentation. Please refer to the documentation of the third-party components for additional details.

However, if you install Observability Framework for evaluation, the third-party components will be configured to use the security artifacts provided in the installation JSON configuration file. You can take a look into the configuration files of the third-party components located in the directory <rti_workspace_dir>/user_config/observability to see how the security artifacts are used.

The following artifacts are needed to secure the HTTP servers started by Collector Service:

  • The serverPrometheusEndpoint.pem file must contain both a valid server certificate (serverPrometheusEndpoint_cert.pem) and the corresponding private key (serverPrometheusEndpoint_key.pem).

  • The serverControl.pem file must contain both a valid server certificate (serverControl_cert.pem) and the corresponding private key (serverControl_key.pem).

  • The htdigest_control is a password file that contains the username and password for BASIC-Auth created using Apache Digest authentication.

  • The htdigest_prometheus is a password file that contains the username and password for BASIC-Auth created using Apache Digest authentication.

For details on how to generate the server.pem files and the htdigest files, see Generating the Observability Framework Security Artifacts.

To configure the security of the HTTP servers started by Collector Service, follow the steps for your selected deployment.

8.2.1. Secure Collector Service HTTP servers (evaluation deployment)

If you install Observability Framework in a single host using the Docker Compose option (see Evaluation Deployment), use the highlighted parameters in the installation JSON configuration file:

Note

The pskSecretPassphrase field is optional. If it is not provided, a default value of 0:PLEASE-CHANGE-THIS-DEFAULT-SEED is used for the PSK secret passphrase and written to the configuration file. Application must use the same passphrase to connect to Collector Service.

  {
      "securityConfig": {
          "basicAuthUsername": "yourusername",
          "basicAuthPassword": "yourpassword",
          "httpsSecurity": {
              "caCertificate":     "path/to/ca_cert.pem",
              "serverCertificate": "path/to/server_cert.pem",
              "serverKey":         "path/to/server_key.pem"
          },
          "ddsSecurity": {
              "identityCaCertificate":    "path/to/identityCaCert.pem",
              "permissionsCaCertificate": "path/to/permissionsCaCert.pem",
              "identityCertificate":      "path/to/identityCert.pem",
              "identityKey":              "path/to/identityKey.pem",
              "signedPermissionsFile":    "path/to/signedPermissions.p7s",
              "signedGovernanceFile":     "path/to/signedGovernance.p7s",
              "pskSecretPassphrase":      "path/to/passphrase"
          }
      }
  }

8.2.2. Secure Collector Service HTTP servers (production deployment)

If you run Collector Service standalone as part of a production deployment (see Production Deployments), you must provide the security artifacts to configure the HTTP servers running in Collector Service. For detailed information on Collector Service configuration, see the Collector Service chapter.

8.2.2.1. Collector Service Docker image

In addition to the security artifacts, you need to set the CFG_NAME environment variable to one of the provided Docker image’s builtin secure configurations. The security artifacts and environment variable can be provided by using the following options to the docker run command:

-v /path/to/serverPrometheusEndpoint.pem:/rti/security/https/serverPrometheusEndpoint.pem
-v /path/to/htdigest_prometheus:/rti/security/https/htdigest_prometheus
-v /path/to/serverControl.pem:/rti/security/https/serverControl.pem
-v /path/to/htdigest_control:/rti/security/https/htdigest_control
-e CFG_NAME="<secure-configuration>"

8.2.2.2. Collector Service executable

In addition to the security artifacts, you need to set the -cfgName command-line variable to one of the builtin secure configurations. The security artifacts and environment variable can be provided by using the following options when executing rticollectorservice:

-DOBSERVABILITY_PROMETHEUS_SERVER_PEM=/path/to/serverPrometheusEndpoint.pem
-DOBSERVABILITY_PROMETHEUS_BASIC_AUTH_FILE=/path/to/htdigest_prometheus
-DOBSERVABILITY_CONTROL_SERVER_PEM=/path/to/serverControl.pem
-DOBSERVABILITY_CONTROL_BASIC_AUTH_FILE=/path/to/htdigest_control
-cfgName "<secure-configuration>"

8.3. Secure Communication with Third-Party Component HTTP Servers

Observability Framework can start three HTTP clients: one to send logs to Grafana Loki, one to send logs to OpenTelemetry Collector, and one to send metrics to OpenTelemetry Collector. The communication with these HTTP clients is secured using BASIC-Auth over HTTPS.

Important

The configuration of the third-party components’ HTTP servers is out of the scope of this documentation. Please refer to the documentation of the third-party components for additional details.

However, if you install Observability Framework in a single host using the Docker Compose option (see Evaluation Deployment), the third-party components will be configured to use the security artifacts provided in the installation JSON configuration file. You can take a look into the configuration files of the third-party components located in the directory <rti_workspace_dir>/user_config/observability to see how the security artifacts are used.

The following artifacts are needed to secure the HTTP clients started by Collector Service:

  • The rootCALoki.crt file must contain the root certificate of the CA that signed the server.pem certificate used to communicate with the Grafana Loki server.

  • The rootCAOtel.crt file must contain the root certificate of the CA that signed the server.pem certificate used to communicate with the OpenTelemetry Collector.

For details on how to generate the root certificate files, see Generating the Observability Framework Security Artifacts.

To configure the security of the HTTP clients started by Collector Service, follow the steps for your selected deployment.

8.3.1. Secure third-party component HTTP servers (evaluation deployment)

If you install Observability Framework in a single host using the Docker Compose option (see Evaluation Deployment), use the highlighted parameters in the installation JSON configuration file:

  {
      "securityConfig": {
          "basicAuthUsername": "yourusername",
          "basicAuthPassword": "yourpassword",
          "httpsSecurity": {
              "caCertificate":     "path/to/ca_cert.pem",
              "serverCertificate": "path/to/server_cert.pem",
              "serverKey":         "path/to/server_key.pem"
          },
          "ddsSecurity": {
              "identityCaCertificate":    "path/to/identityCaCert.pem",
              "permissionsCaCertificate": "path/to/permissionsCaCert.pem",
              "identityCertificate":      "path/to/identityCert.pem",
              "identityKey":              "path/to/identityKey.pem",
              "signedPermissionsFile":    "path/to/signedPermissions.p7s",
              "signedGovernanceFile":     "path/to/signedGovernance.p7s",
              "pskSecretPassphrase":      "path/to/passphrase"
          }
      }
  }

8.3.2. Secure third-party component HTTP servers (production deployment)

If you run Collector Service standalone as part of a production deployment (see Production Deployments), you must provide the security artifacts to configure the HTTP clients running in Collector Service. For detailed information on Collector Service configuration, see the Collector Service chapter.

8.3.2.1. Collector Service Docker image

In addition to the security artifacts, you need to set the CFG_NAME environment variable to one of the provided Docker image’s builtin secure configurations. The security artifacts and environment variable can be provided by using the following options to the docker run command:

-v /path/to/rootCA.crt:/rti/security/https/rootCALoki.crt
-v /path/to/rootCA.crt:/rti/security/https/rootCAOtel.crt
-e OBSERVABILITY_BASIC_AUTH_USERNAME=yourusername
-e OBSERVABILITY_BASIC_AUTH_PASSWORD=yourpassword
-e CFG_NAME="<secure-configuration>"

8.3.2.2. Collector Service executable

In addition to the security artifacts, you need to set the -cfgName command-line variable to one of the builtin secure configurations. The security artifacts and environment variable can be provided by using the following options when executing rticollectorservice:

-DOBSERVABILITY_LOKI_ROOT_CA=/path/to/rootCALoki.crt
-DOBSERVABILITY_OTEL_ROOT_CA=/path/to/rootCAOtel.crt
-DOBSERVABILITY_BASIC_AUTH_USERNAME=yourusername
-DOBSERVABILITY_BASIC_AUTH_PASSWORD=yourpassword
-cfgName "<secure-configuration>"

8.4. Generating the Observability Framework Security Artifacts

This section describes how to generate the security artifacts required to secure Observability Framework. For an overview of the security architecture of the Observability Framework, see Security.

There are two sets of security artifacts:

  • DDS security artifacts secure the exchange of telemetry data between a Connext application using Monitoring Library 2.0 and Collector Service, or between one Collector Service instance using a dds_exporter and another instance using a dds_receiver.

  • HTTPS security artifacts secure the exchange of telemetry data between Collector Service and the third-party observability backends as well as to send remote commands to Collector Service.

8.4.1. Generating DDS security artifacts

The DDS security artifacts are used to secure the exchange of telemetry data between Connext applications and Collector Service.

See Support for RTI Observability Framework section in the RTI Security Plugins User’s Manual for details about how to secure the communication between a Connext application and Collector Service.

For details on how to create/update DDS security artifacts, see Generating and Revoking Your Own Certificates Using OpenSSL in the RTI Security Plugins Getting Started Guide.

8.4.2. Generating HTTPS security artifacts

The security artifacts needed to secure the communication between Collector Service and the third-party observability backends are:

  • A root CA certificate file

  • A server certificate file

  • A server key

We will start by generating a self-signed Root CA, which will issue the Server Certificate used to secure the various HTTP servers in Observability Framework. This will require us to set up a minimal security infrastructure first.

We will show an example for ECDSA as the public-key algorithm to generate the certificates. Note that you can use any public-key algorithm listed in Supported Cryptographic Algorithms in the RTI Security Plugins User’s Manual.

Note

We will use the OpenSSL CLI to perform the security operations in the generation of the security artifacts. Make sure to include in the path your OpenSSL binary directory [1]. The installation process is described in the RTI Security Plugins Installation Guide.

8.4.2.1. Preliminary steps

Setting up a security infrastructure requires some preliminary configuration. We will cover a minimal setup here.

  1. The rti_workspace directory containing examples and user configuration files is automatically copied into the users’ home or My Documents folder when the first RTI application is launched (e.g., RTI Launcher, rtiddsgen, rtipkginstall, or rtiobservability). In your rti_workspace directory you should have OpenSSL configuration files named <rti_workspace_dir>/examples/dds_security/cert/ecdsa01/ca/ecdsa01RootCa.cnf and <rti_workspace_dir>/examples/dds_security/cert/ecdsa01/https/ecdsa01Https01.cnf. Make copies of these files and call them observabilityRootCa.cnf and observabilityServer.cnf respectively. To better organize your project, save these copies in a new directory called cert/observability:

    $ cd <rti_workspace_dir>/examples/dds_security
    $ cp cert/ecdsa01/ca/ecdsa01RootCa.cnf cert/observability/ca/observabilityRootCa.cnf
    $ cp cert/ecdsa01/https/ecdsa01Https01.cnf cert/observability/https/observabilityServer.cnf
    
  2. Modify observabiltyRootCa.cnf to redefine the name variable. Note that this configuration file uses this variable to derive some filenames, such as those used in the next section:

    ...
    # Variables defining this CA
    name = observabilityRootCa                # Name
    desc =                                    # Description
    ...
    
8.4.2.1.1. Initialize the OpenSSL CA database

When using a CA to perform an operation, OpenSSL relies on special database files to keep track of the issued certificates, serial numbers, revoked certificates, etc. We need to create these database files to be able to use the openssl x509 -req command:

$ mkdir cert/observability/ca/database
$ touch cert/observability/ca/database/observabilityRootCaIndex
$ echo 01 > cert/observability/ca/database/observabilityRootCaSerial
8.4.2.1.2. Limit the access of the CA’s private key

It is also a good practice to store the CA’s private key in a separate directory with more restrictive access rights, so only you can sign certificates.

$ mkdir cert/observability/ca/private
$ chmod 700 cert/observability/ca/private

8.4.2.2. Generating a new root CA

  1. Modify cert/observability/ca/observabilityRootCa.cnf and specify the fields in the req_distinguished_name section. This information will be incorporated into your certificate:

    ...
    [ req_distinguished_name ]
    
    countryName          = US
    stateOrProvinceName  = CA
    localityName         = Santa Clara
    0.organizationName   = Observing Organization
    commonName           = Observability Root CA
    emailAddress         = rootCa@observability.com
    ...
    
  2. Use the OpenSSL CLI to generate a self-signed certificate using the Root CA’s configuration. Run the following command from the cert/observability directory:

    $ openssl req -nodes -x509 -days 1825 -text -sha256 -newkey ec -pkeyopt ec_paramgen_curve:prime256v1 -keyout ca/private/observabilityRootCaKey.pem -out ca/observabilityRootCaCert.pem -config ca/observabilityRootCa.cnf
    

    This will produce a new private key, observabilityRootCaKey.pem in the cert/observability/ca/private directory, and a new certificate, observabilityRootCaCert.pem, in the cert/observability/ca directory. This certificate will be valid for 1825 days (5 years) starting today.

8.4.2.3. Generating server certificates

Server Certificates are verified against the Root CA when authenticating servers over HTTPS. Therefore, in the simplest scenario, it is the Root CA that is responsible for issuing Server Certificates.

We will create a certificate signing request (CSR) for the server localhost. Then we will use the new Root CA to issue the certificate requested by the CSR.

  1. Add the information you want to include in localhost’s certificate in the file cert/observability/https/observabilityServer.cnf that was previously created. You may want to use the following contents as a reference:

    Listing 8.1 Sample contents of observabilityServer.cnf
    prompt=no
    distinguished_name        = req_distinguished_name
    
    [ req_distinguished_name ]
    countryName=US
    stateOrProvinceName=CA
    organizationName=Observing Organization
    emailAddress=server@observability.com
    commonName=localhost
    
    [ https_cert ]
    subjectAltName = @alt_names
    
    [ alt_names ]
    DNS.1 = localhost
    IP.1 = 127.0.0.1
    

    You are free to modify any field except countryName, stateOrProvinceName, and organizationName. These fields must match the ones of the Root CA; otherwise it will refuse to issue the requested certificate (note that a commonName is also required). These requirements are specified in observabilityRootCa.cnf, in the policy_match section.

  2. Generate the new server’s key and CSR. Run the following command from the cert/observability directory:

    $ openssl req -nodes -new -newkey ec -pkeyopt ec_paramgen_curve:prime256v1 -config https/observabilityServer.cnf -keyout https/observabilityServerKey.pem -out https/observabilityServer.csr
    

    This will produce an RSA private key, observabilityServerKey.pem, and a CSR based on that key, observabilityServer.csr. Since CSRs have all the information and cryptographic material that a CA needs to issue a certificate, the server’s private key must never be known to anyone but the creator.

  3. Use the new Root CA’s certificate and private key to issue a new Server Certificate. Run the following command from the cert/observability directory:

    $ openssl x509 -req -days 730 -text -CAserial ca/database/observabilityRootCaSerial -extfile https/observabilityServer.cnf -extensions https_cert -CA ca/observabilityRootCaCert.pem -CAkey ca/private/observabilityRootCaKey.pem -in https/observabilityServer.csr -out https/observabilityServerCert.pem
    

    The Root CA will issue the server’s public certificate, observabilityServerCert.pem, which will be valid for 730 days (2 years) starting today.

  4. Collector Service requires a server certificate file for HTTPS operation that contains both the server certificate and key. The following is an example of how to create this file using the server certificate and key generated in the previous step. Run the following command from the <rti_workspace_dir>/examples/dds_security/cert/observability directory:

    $ cp https/observabilityServerCert.pem observabilityServer.pem
    $ cat https/observabilityServerKey.pem  >> observabilityServer.pem
    

8.4.2.4. BASIC-Auth password file

The communication between Collector Service and the third-party observability backends is secured using BASIC-Auth over HTTPS.

The HTTP servers started by Collector Service require a password file that contains the username and password for BASIC-Auth. This section describes how to create this file.

Note

The creation of the equivalent password file for the third-party observability backends is out of the scope of this documentation. Please refer to the documentation of the third-party observability backends for additional details on how to create this file.

Collector Service requires an htdigest formatted password file for Basic authentication. The following example uses the Apache htdigest command to create this file. For more information on this command see Apache Digest authentication

Here is an example of how to use the htdigest command:

$ htdigest -c htdigest localhost user
Adding password for user in realm localhost.
New password: <type "userpassword">
Re-type new password: <type "userpassword">

The example uses the following arguments for the htdigest command.

Table 8.1 htdigest Arguments

Parameter

Description

Value

-c

Create the passwdfile. If passwdfile already exists, it is deleted first.

-c

passwordfile

Name of the file to contain the username, realm, and password. If -c is given, this file is created if it does not already exist, or deleted and recreated if it does exist.

htdigest

realm

The realm name to which the user name belongs. See http://tools.ietf.org/html/rfc2617#section-3.2.1 for more details.

hostname (“localhost”)

username

The user name to create or update in passwdfile. If username does not exist is this file, an entry is added. If it does exist, the password is changed.

user

password

The password to create or update in passwdfile. If username does not exist is this file, an entry is added. If it does exist, the password is changed.

userpassword

This will create an htdigest file with the following content:

user:localhost:bbbb113a9f365f1b3787b6a944ccbc59